Kommunens organisation

Fullmäktige väljer ordförande och en vice ordförande för nämnderna bland ledamöterna i respektive nämnd. Varje ledamot har en personlig ersättare förutom i centralvalnämnden där ersättarna tillträder enligt ordningsföljd.

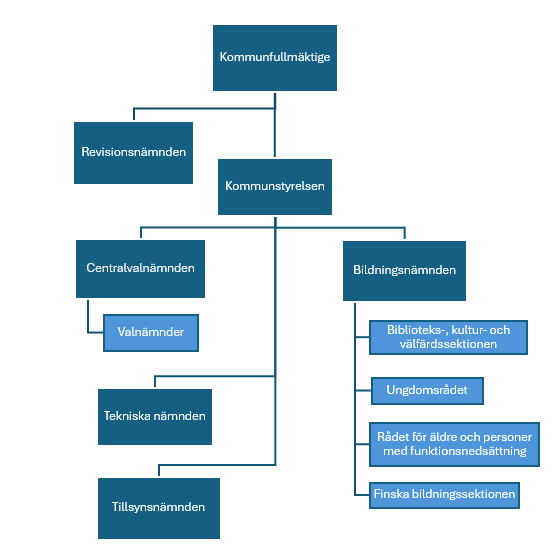
  • Centralvalnämnden har 5 ledamöter.
  • Bildningsnämnden har 5 ledamöter.
  • Tekniska nämnden har 7 ledamöter.
  • Tillsynsnämnden har 5 ledamöter.

Kommunens ledningssystem

Ledningen av kommunen bygger på kommunstrategin, ekonomiplanen, budgeten och övriga beslut av fullmäktige.

Fullmäktige svarar för kommunens verksamhet och ekonomi, utövar kommunens beslutanderätt och delegerar beslutanderätt genom bestämmelser i förvaltningsstadgan.
Kommunstyrelsen svarar för beredningen och verkställigheten av fullmäktiges beslut och för tillsynen över beslutens laglighet.

Kommunstyrelsen leder kommunens verksamhet, förvaltning och ekonomi. Kommunstyrelsen svarar för samordningen av kommunens verksamhet, för ägarstyrningen och för kommunens personalpolitik och sörjer dessutom för kommunens interna kontroll och riskhanteringen.

Kommundirektören, som är underställd kommunstyrelsen, leder kommunens förvaltning, skötseln av kommunens ekonomi samt kommunens övriga verksamhet. Kommundirektören svarar för beredningen av ärenden som kommer att behandlas av kommunstyrelsen.

Relaterad information och material
Ribacka Camilla

Kommunfullmäktiges ordförande

E-post: camilla.ribacka(at)gmail.com
Tel. +358 (0)50 3731 167

Kronqvist Anna-Lena

Kommunstyrelsens ordförande

E-post: annalena.kronqvist(at)icloud.com
Tel. +358 (0)40 7565 597

Båssar Christina

Kommundirektör

E-post: christina.bassar(at)korsnas.fi
Tel: +358 (0)46 9229 495